胡砥峰研究资料,qq群:344019525【easyui源码研究】--api和demo同步到2015年5月20号(1.4.2版本)


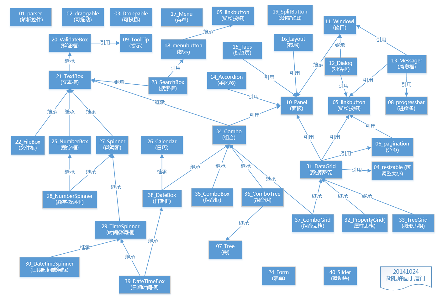
【1】easyui组件依赖关系图